1

Тема: Скласти ієрархічну модель даних

Предметна область: логістична компанія.
Основні сутності: замовлення на доставку, вантаж, місто, адреса, склад, представництво,клієнт, маршрут (містить міста, через які найкраще везти вантаж з пункту відправки в пункт призначення), транспортна одиниця.
Керівництву компанії потрібно знати, де в даний момент знаходиться будь-який вантаж або транспортний засіб, куди вони направляються, які замовлення очікують виконання і які вже виконані.
Допоможіть пожалуста

2

Re: Скласти ієрархічну модель даних

Я не бачу, щоб ви щось зробили, відтак - чим допомогти?

Подякували: A.N.Onim1

3 Востаннє редагувалося Vi (26.02.2017 17:02:44)

Re: Скласти ієрархічну модель даних

логістична компанія.

А навіщо тут ієрархія?

Тут самісінький склад з його ордерами та рухом товару. Вибуття та прибуття. Ниякої ієрархіі тут не потрібно.
Мінимум три сушності:

  • Таблиця асортименту товару

  • Ордер руху товара

  • Таблиця списку постачальників та одержувачів.

Подякували: 221VOLT1

4

Re: Скласти ієрархічну модель даних

Таке завдання з лабораторної, ось я так зробив можливо щось неправильно то виправіть будь ласка

Post's attachments

схема.PNG 13.88 kb, 252 downloads since 2017-02-26 

5 Востаннє редагувалося Vi (26.02.2017 17:45:20)

Re: Скласти ієрархічну модель даних

Здається я зрозумів що твоїми кураторами будо вкладено у термін "ієрархія".
Дурниці тай годі, але якщо так робити то мабудь:
замовлення на доставку

  • Код замовленя

  • Код Представництва

  • Дата замовленя

  • Код відправника (Зв'язок з кодом склада)

  • Код отримувача (Зв'язок з кодом склада)

вантаж -

  • Дата завантаження\Дата відправки

  • Код ордера

  • Код замовленя

  • Код асортименту товара

  • Кількість товара у ордері

  • Кілометраж

місто

  • Код города

  • Назва

адреса (тобто мабудь тут треба сутністьпостачальника\отримувача)

  • Код склада

  • Назва склада

  • Адреса склада

  • Код города

склад
Незрозуміла сутність... Не потребує уваги
представництво

  • Код представництва

  • Назва

  • Реквізити

маршрут

  • Код замовленя

  • Код міста

  • Орієнтована дата та час прибуття у місто

транспортна одиниця

  • Назва авто

  • Номер

  • Посвідценя водія, закріпленого за авто

Подякували: 221VOLT, angruh142

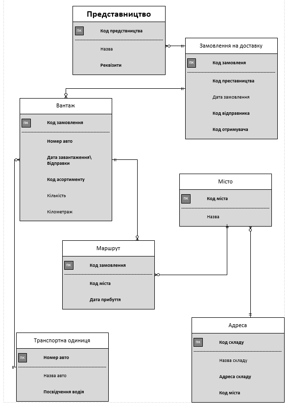
6 Востаннє редагувалося angruh14 (26.02.2017 19:39:13)

Re: Скласти ієрархічну модель даних

Ось така має бути схема

Post's attachments

схема2.PNG 26.42 kb, 287 downloads since 2017-02-26 

7

Re: Скласти ієрархічну модель даних

angruh14 написав:

Ось така має бути схема

Ну щось таке, хоча... Багато лишку здається мені у завданні.

8

Re: Скласти ієрархічну модель даних

Цікава система логістики міських горОдів.