1

Тема: Логічне проектування реляційної БД

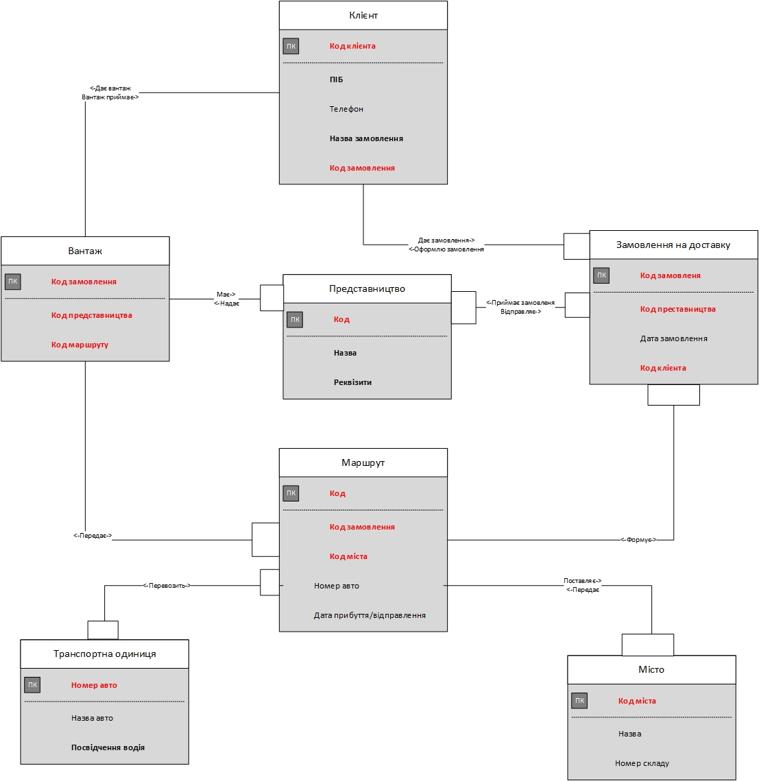
Предметна область: логістична компанія.
Основні сутності: замовлення на доставку, вантаж, місто, адреса, склад, представництво,
клієнт, маршрут (містить міста, через які найкраще везти вантаж з пункту
відправки в пункт призначення), транспортна одиниця.
Керівництву компанії потрібно знати, де в даний момент знаходиться будь-який вантаж або
транспортний засіб, куди вони направляються, які замовлення очікують виконання і які
вже виконані.
Побудуйте логічну реляційну модель даних на основі концептуальної моделі БД,:
 Для кожного відносини вкажіть типи атрибутів, первинний ключ.
 Позначте зовнішні ключі і зв'язку між відносинами.
 Позначте обов'язкові і необов'язкові атрибути.
 Для кожного зв'язку вкажіть кратність і обов'язковість.
 Опишіть обмеження унікальності там, де це потрібно за змістом предметної
області.
Для кожного відносини опишіть всі наявні залежності атрибутів і проведіть
декомпозицію до НФБК.

Допоможіть будь ласка переробити концептуальну модель до фізичної, так щоб вже були нормальні таблиці, бо я не добре не можу розібратися у ПО.

Post's attachments

концептуальна_модель.jpg 175.22 kb, 267 downloads since 2017-09-27 

2

Re: Логічне проектування реляційної БД

для початку вам потрібно розібратись з типами звязків-відносин

можу порадити хорошу статтю (imho)
http://eax.me/database-design/
(обережно, російська)

Подякували: Chemist-i1

3

Re: Логічне проектування реляційної БД

так це не виробнича задача... завдання просто. Скажіть хай хтось поможе. хто там робить за могар. Немає бажання задачки розвязувати.