Тема: Народ хто може допомогти з тестом алгоритму
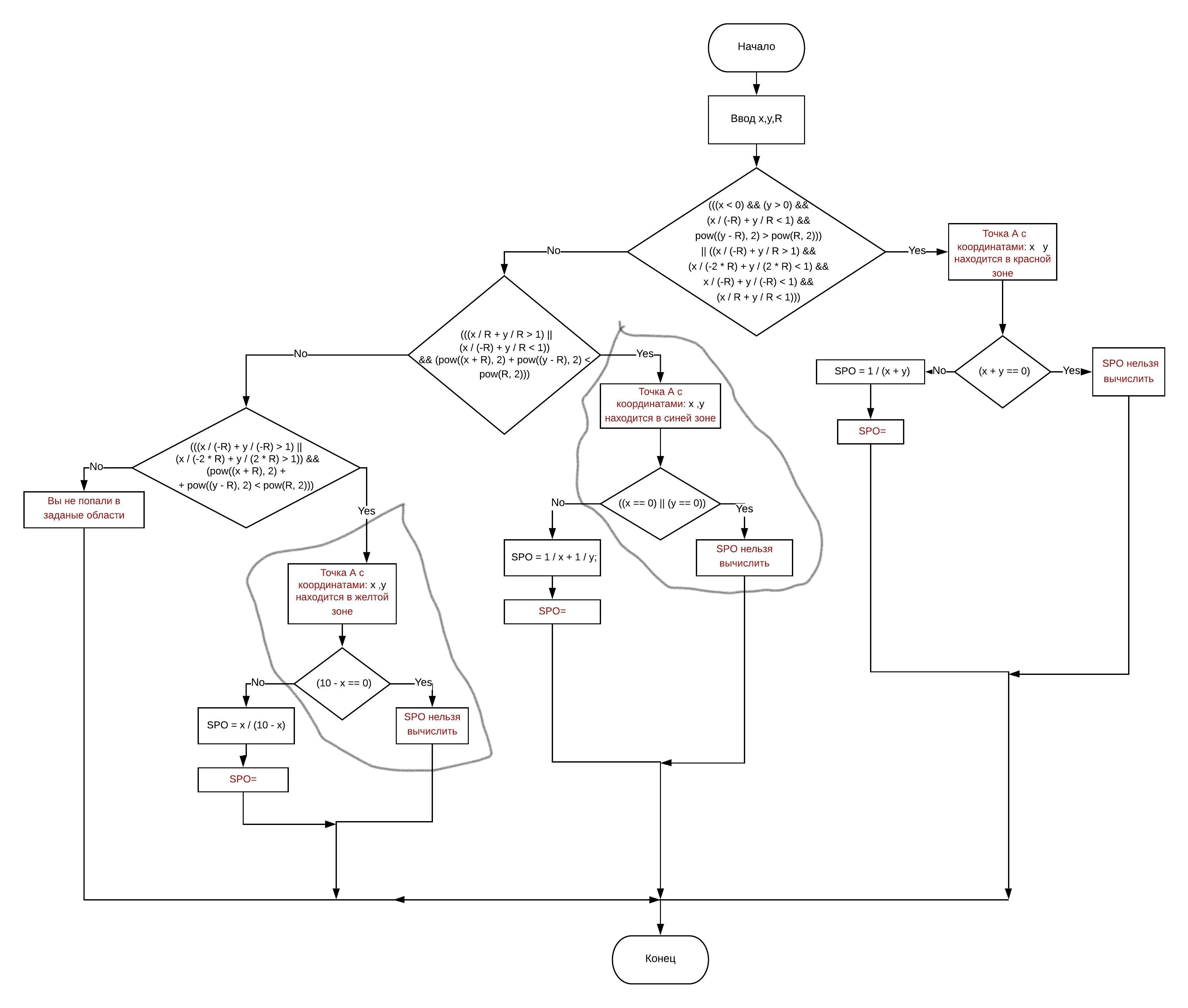
Потрібно протестити алгоритм ,але в мене не виходе протестити 2 блока ,які позначені на фото
Ви не увійшли. Будь ласка, увійдіть або зареєструйтесь.
Ласкаво просимо вас на україномовний форум з програмування, веб-дизайну, SEO та всього пов'язаного з інтернетом та комп'ютерами.
Будемо вдячні, якщо ви поділитись посиланням на Replace.org.ua на інших ресурсах.
Для того щоб створювати теми та надсилати повідомлення вам потрібно Зареєструватись.
Український форум програмістів → Алгоритми та структури даних, технології → Народ хто може допомогти з тестом алгоритму
Для відправлення відповіді ви повинні увійти або зареєструватися
Потрібно протестити алгоритм ,але в мене не виходе протестити 2 блока ,які позначені на фото
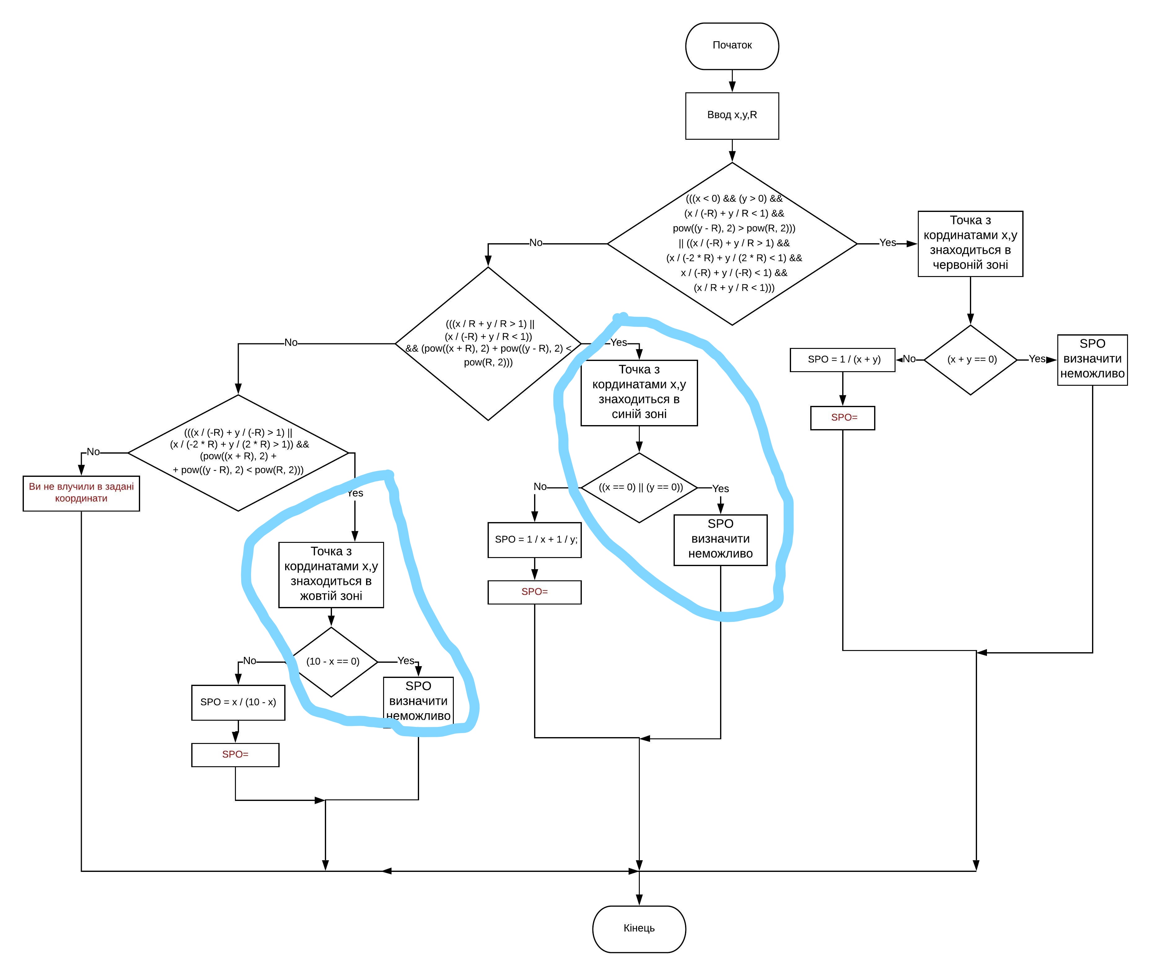
на картинці незрозумілою мовою щось написано, можете перекласти?
ти за російську ??
так можу
ось
а як ви то тестите?
до речі, ось це 
можна замінити на x == 10
Потрібно ввести дані і пройтись по блокам . Чи пройде дія в певному блоці чи ні.В мойому випадку це 2 оті блока
я пройшов всі зони крім тих (((((((((
спочатку так а потім по кодові .можу дати
#include "pch.h"
#include <iostream>
#include <math.h>
using namespace std;
int main()
{
setlocale(LC_CTYPE, "russian");
double x, y, R, m, SPO;
m:
system("cls");
cout << "Введите х: ";
cin >> x;
cout << "Введите у: ";
cin >> y;
cout << "Введите R: ";
cin >> R;
if (((x<0) && (y>0) && (x/(-R) + y/R < 1) && (pow((x+R),2) + pow((y-R),2) > pow(R,2))) || ((x/(-R) + y/R > 1) && (x/(-2*R) + y/(2*R) < 1) && (x/(-R)+y/(-R) < 1) && (x/R + y/R < 1)))
{
cout << "Точка А с координатами: " << x << ", " << y << " находится в красной зоне" << endl;
if (x + y == 0)
cout << "SPO нельзя вычислить" << endl;
else
{
SPO = 1 / (x + y);
cout << "SPO= " << SPO << endl;
}
}
else if (((x/R + y/R > 1) || (x/(-R) + y/R < 1)) && (pow((x+R),2) + pow((y-R),2) < pow(R,2)))
{
cout << "Точка А с координатами: " << x << ", " << y << " находится в синей зоне" << endl;
if ((x == 0) || (y == 0))
cout << "SPO нельзя вычислить" << endl;
else
{
SPO = 1 / x + 1 / y;
cout << "SPO= " << SPO << endl;
}
}
else if (((x/(-R) + y/(-R) > 1) || (x/(-2*R) + y/(2*R) > 1)) && (pow((x+R),2) + pow((y-R),2) < pow(R,2)))
{
cout << "Точка А с координатами: " << x << ", " << y << " находится в желтой зоне" << endl;
if (10 - x == 0)
cout << "SPO нельзя вычислить" << endl;
else
{
SPO = x / (10 - x);
cout << "SPO= " << SPO << endl;
}
}
else cout << "Вы не попали в заданые области" << endl;
system("pause");
goto m;
return 0;
}аааа!
огорніть то в тег code, і приберіть кацапійську
#include "pch.h"
#include <iostream>
#include <math.h>
using namespace std;
int main ()
{
setlocale (LC_CTYPE, "russian");
double x, y, R, m, SPO;
m:
system ( "cls");
cout << "Введіть х:";
cin >> x;
cout << "Введіть у:";
cin >> y;
cout << "Введіть R:";
cin >> R;
if (((x <0) && (y> 0) && (x / (- R) + y / R <1) && (pow ((x + R), 2) + pow ((yR), 2) > pow (R, 2))) || ((x / (- R) + y / R> 1) && (x / (- 2 * R) + y / (2 * R) <1) && (x / (- R) + y / (- R) <1) && (x / R + y / R <1)))
{
cout << "Точка А з координатами:" << x << "," << y << "знаходиться в червоній зоні" << endl;
if (x + y == 0)
cout << "SPO не можна обчислити" << endl;
else
{
SPO = 1 / (x + y);
cout << "SPO =" << SPO << endl;
}
}
else if (((x / R + y / R> 1) || (x / (- R) + y / R <1)) && (pow ((x + R), 2) + pow ((yR) , 2) <pow (R, 2)))
{
cout << "Точка А з координатами:" << x << "," << y << "знаходиться у синій зоні" << endl;
if ((x == 0) || (y == 0))
cout << "SPO не можна обчислити" << endl;
else
{
SPO = 1 / x + 1 / y;
cout << "SPO =" << SPO << endl;
}
}
else if (((x / (- R) + y / (- R)> 1) || (x / (- 2 * R) + y / (2 * R)> 1)) && (pow ((x + R), 2) + pow ((yR), 2) <pow (R, 2)))
{
cout << "Точка А з координатами:" << x << "," << y << "знаходиться в жовтій зоні" << endl;
if (10 - x == 0)
cout << "SPO не можна обчислити" << endl;
else
{
SPO = x / (10 - x);
cout << "SPO =" << SPO << endl;
}
}
else cout << "Ви не потрапили в задані області" << endl;
system ( "pause");
goto m;
return 0;
}тобто ось ця штука постійно повертає No ?
а при яких x, y та R той вираз поверне Yes?
от якраз ці дані мені і потрібні
тоді вам треба математика
треба об'єднати множити двох систем рівнянь
x/R + y/R > 1
(x+R)^2 + (y-R)^2 < R^2
та
x/(-R) + y/R < 1
(x+R)^2 + (y-R)^2 < R^2
не зовсім зрозумів вони ж там є
Для відправлення відповіді ви повинні увійти або зареєструватися